Bangali Oikya Manch

ঐক্য, অধিকার ও মর্যাদার পথে বাঙালির কণ্ঠস্বর - বাঙালি ঐক্য মঞ্চ।

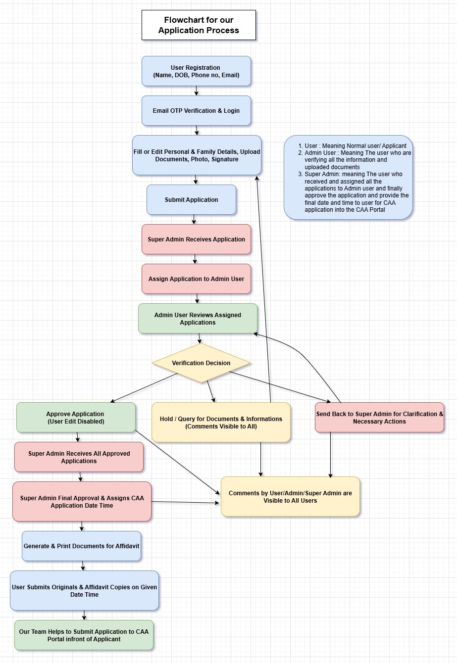
প্রক্রিয়া সংক্ষিপ্ত ফ্লোচার্ট

Form Guide

নাগরিকত্ব সহায়তা ফর্ম পূরণ ও অ্যাপয়েন্টমেন্ট বুকিং নির্দেশিকা

  1. প্রথমে উপরের Login বোতামে ক্লিক করে আপনার একাউন্টে লগইন করুন।
  2. যদি আপনার একাউন্ট না থাকে, তাহলে Register বোতামে ক্লিক করে নতুন একাউন্ট তৈরি করুন।
  3. একাউন্ট তৈরি করার পর ফর্ম পূরণ করুন এবং প্রয়োজনীয় ডকুমেন্ট আপলোড করুন।
  4. বাংলাদেশি ডকুমেন্ট: নিজের অথবা নিজের পিতা/পিতামহ/প্রপিতামহ-এর নামে বাংলাদেশের সরকারের জারি করা যেকোনো অফিসিয়াল ডকুমেন্টের পরিষ্কার স্ক্যান .pdf কপি।
    📌 শর্ত:
    • নিজের ডকুমেন্ট হলে তা অবশ্যই আপনার ভারতে আসার তারিখের আগে ইস্যু হওয়া চাই।
    • অন্য কারো (পিতা/পিতামহ/প্রপিতামহ) ডকুমেন্ট হলে তা অবশ্যই ৩১শে ডিসেম্বর, ২০১৪-এর আগে ইস্যু হওয়া চাই।
    • ফাইল সাইজ: সর্বোচ্চ ২MB
  5. ভারতীয় ডকুমেন্ট: নিজের নামে ভারতে ইস্যু করা যেকোনো অফিসিয়াল ডকুমেন্টের পরিষ্কার স্ক্যান .pdf কপি।
    📌 শর্ত:
    • ডকুমেন্ট অবশ্যই ৩১শে ডিসেম্বর, ২০১৪-এর আগে ইস্যু হওয়া চাই।
    • ফাইল সাইজ: সর্বোচ্চ ২MB
  6. পাসপোর্ট সাইজ ছবি — পরিষ্কার JPG
    📌 শর্ত: সর্বোচ্চ ৫০KB
  7. স্বাক্ষরের স্ক্যান কপি — JPG
    📌 শর্ত: সর্বোচ্চ ৫০KB
  8. সব তথ্য যাচাইয়ের পর আপনি অ্যাপয়েন্টমেন্ট বুক করতে পারবেন।
  9. অ্যাপয়েন্টমেন্ট বুক হলে আপনার টোকেন নাম্বার জেনারেট হবে এবং সেটি SMS/Email এর মাধ্যমে জানানো হবে।

আমাদের পরিচয়

বাঙালি ঐক্য মঞ্চ একটি অরাজনৈতিক, মানবিক ও সমাজকল্যাণমূলক সংগঠন। আমাদের মূল লক্ষ্য হলো নিপীড়িত বাঙালি হিন্দু শরণার্থীদের পাশে দাঁড়ানো, নাগরিকত্ব (CAA-2019) পাওয়ার ক্ষেত্রে সহায়তা প্রদান করা এবং সকল প্রকার আইনি ও সামাজিক সমস্যার সমাধানে তাদের পাশে থাকা।

Secure Platform

Your data is protected with advanced security measures including OTP-based authentication and encrypted file storage.

Quick Processing

Streamlined form submission process with real-time status updates and quick admin review.

Expert Support

Dedicated admin team to help you through the entire process with personalized assistance.

বাঙালি ঐক্য মঞ্চ একটি অরাজনৈতিক, মানবিক ও সমাজ কল্যাণমূলক হিন্দু সংগঠন।

Regn. No.: IV-150300032/2025

আমাদের মূল লক্ষ্য:

CAA-2019 (নাগরিকত্ব সংশোধনী আইন) এর মাধ্যমে নাগরিকত্ব পাওয়ার জন্য সহায়তা প্রদান।

অনলাইন আবেদন প্রক্রিয়ায় সহায়তা ও দিকনির্দেশনা।

শরণার্থীদের অধিকার সম্পর্কে সচেতনতা বৃদ্ধি।

ধর্মীয় নিপীড়নের শিকার বাঙালি হিন্দু শরণার্থীদের পাশে দাঁড়ানো।

শরণার্থীদের আইনি সহায়তা প্রদান।

একটি এমন ভারতবর্ষ গড়া, যেখানে কোনো হিন্দু বাঙালি শরনার্থী যেন নিজেকে অসহায়,পরিত্যক্ত ও বিচ্ছিন্ন বলে মনে না করে।

বাঙালি উদ্বাস্তু হিন্দুদের বিভিন্ন মৌলিক সমস্য সমাধানের লক্ষ্যে বৃহত্তর ঐক্য বদ্ধ আন্দোলন সংগঠিত করা।

আমাদের সকল কর্মকাণ্ড সম্পূর্ণ নিঃশুল্ক।

আমাদের ঠিকানা :

3 No. Chandigarh Main Road, PO: Kora Chandigarh, PS: Madhyamgram, District: North 24 Parganas, West Bengal, Pin: 700130


62909 94427/79801 41210
bangalioikyamanch@gmail.com

Our Services

CAA Form Submission
Complete online form submission
  • Personal & Family Information
  • Document Upload Support
  • Real-time Status Tracking
  • Form Modification Support
Appointment Management
Schedule meetings with admins
  • Location-based Admin Assignment
  • Flexible Scheduling
  • Appointment Notifications
  • Reschedule & Cancel Options
Admin Support
Dedicated assistance
  • Application Review & Approval
  • Document Verification
  • Query Resolution
  • Progress Updates
Notifications
Stay updated
  • Email Confirmations
  • Status Change Alerts
  • Appointment Reminders
  • Document Requests